一、交流时间:2026年7月12日至7月25日或2026年8月2日至8月15日
二、选派年级:本科生、研究生
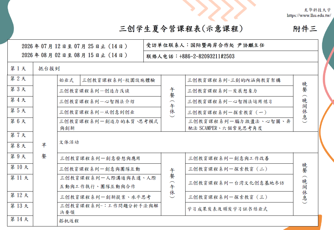
三、交流形式

四、费用安排
每人约人民币9000元(包含14天内所有课程之教授钟点费、讲义费等费用。在地文化课程费用包含交通、保险等费用;住宿杂支费包含课程期间住宿(学校宿舍)、三餐等费用。不含往返机票费用)
五、申请流程
1.校内网申:4月30日23:55前登录【融合门户(i.ustb.edu.cn)】-【外事服务】-【学生交流项目】填写报名信息。(如第一次登录系统,需在个人中心完善信息)
在线报名审核流程:学生提交申请→国际处初审→辅导员审核→学部(院)外事领导审核→国际处复审
2.材料审核、面试(待定)、发布推荐名单(请及时关注国际处通知,保持电话及邮箱通讯畅通)
3.完成校内审核后,且学校对学生完成提名后,学生可提交项目方申请材料
4.录取后,自行办理相关证件和出入境手续。参加项目前2-4周,登录外事服务网站【融合门户】-【外事服务】-【学生出国(境)申请】,办理因公出国(境)手续
5. 2026年暑期派出,根据学习计划出国(境)学习
注:1.参加此项目的学生家庭应有能力自行支付相关费用;学生一经推荐,不可无故退出项目(不可抗力除外)。否则,视为自动放弃所有派出资格。拟申请的学生需慎重对待,认真规划。
2.按照上级单位要求和学校因公出国(境)管理相关规定,学生参加所有外事活动(含线上、线下)均需履行报批手续,计划参加线上活动的学生须至少提前15天在外事系统申报任务,并在相关任务开始前完成审批,原则上不予补办审批手续。
六、项目咨询
张老师、高老师 62333799